Alcohol-related brain damage - quick guide for professionals

Key information for professionals who are supporting patients with suspected alcohol-related brain damage (ARBD).

Read all our factsheets and publications on alcohol-related brain damage in one place.

Read the factsheets

What is ARBD?

Alcohol-related brain damage is an umbrella term for conditions affecting the brain caused by long-term excessive alcohol use. For men, that's 50+ units of alcohol a week, and for women it's more than 35 units of alcohol a week for a period of five years or more. In terms of drinks, that equates to 5 bottles of wine or 20 pints of lager in a week for a man, and just less than 3½ bottles of wine or about 14 pints of lager per week for a woman. The recommended maximum alcohol use for adults (men or women) in the UK is 14 units per week, ideally spread over three or more days and with at least two alcohol-free days each week.

Research suggests that around 35% of dependent drinkers have some form of ARBD. Many patients will exhibit symptoms of more than one type of ARBD, with around 25% also showing signs of other brain trauma. This can make accurate diagnosis more difficult.

Many of these conditions are treatable (for example, around 75% of people with Wernicke-Korsakoff’s Syndrome will recover to some extent). So, early diagnosis is important. If you suspect that someone you are working with has alcohol-related brain damage, they should be strongly encouraged to speak to a medical practitioner or you should seek permission to do this on their behalf.

Often, patients will have complex health and social care needs. A multi-agency approach, lead by a key worker and supported by outreach work has been found to be the most effective in helping people with ARBD to achieve their maximum potential for recovery.

Anyone at risk of ARBD should be encouraged to take preventative measures such as reducing their alcohol unit intake, improving their nutrition and attending regular health check-ups.

Many patients will exhibit symptoms of more than one type of ARBD, with around 25% also showing signs of other brain trauma. This can make accurate diagnosis more difficult.

Arbd Chart 1

Key information about ARBD

Risk factors

  • History of heavy drinking
  • (5+ years of 35+ units per week)
  • Poor nutrition, particularly thiamine deficiency
  • History of withdrawal/poorly controlled detox
  • Liver disease
  • Low socio-economic status

Presentation

(Not all symptoms will be present)

  • Confusion
  • Confabulation
  • Slurring of speech
  • Personality changes
  • Poor impulse control
  • Memory deficits
  • Difficulties in decision-making
  • Executive function difficulties
  • Unsteady gait and problems with walking and other movement

Prevalence

  • ±35% of dependent drinkers within which ±12% have Wernicke-Korsakoff’s syndrome
  • Predominantly men 50+
  • Increasing numbers of women 45+
  • Increasing numbers at earlier age
  • Varying presentation, due to ARBD being a cluster of different conditions

Confounding factors

  • Coexisting physical and/or mental health conditions
  • Symptoms appear like drunkenness
  • Hard to assess cognitive impairment whilst intoxicated
  • Clinical lack of knowledge of conditions
  • Misdiagnosis as dementia
  • Shame and stigma affecting help-seeking behaviours of carers
  • Reluctance of patients to seek help
  • Other social problems – marginal housing, poverty, exploitation
  • Belief that nothing can be done
  • Difficulties of working with someone with challenging behaviours

Treatment

  • Intramuscular or intravenous thiamine (Vitamin B1)
  • Detox
  • Abstinence from alcohol and maintenance of abstinence
  • Ongoing support and rehabilitation

Rehabilitation

  • Support for continued abstinence
  • Regular reassessment
  • Calm, structured home environment
  • Physical therapy
  • Cognitive exercises
  • Improved nutrition
  • Outreach support/specialist residential care
  • Social integration support
  • Stabilisation of other health conditions

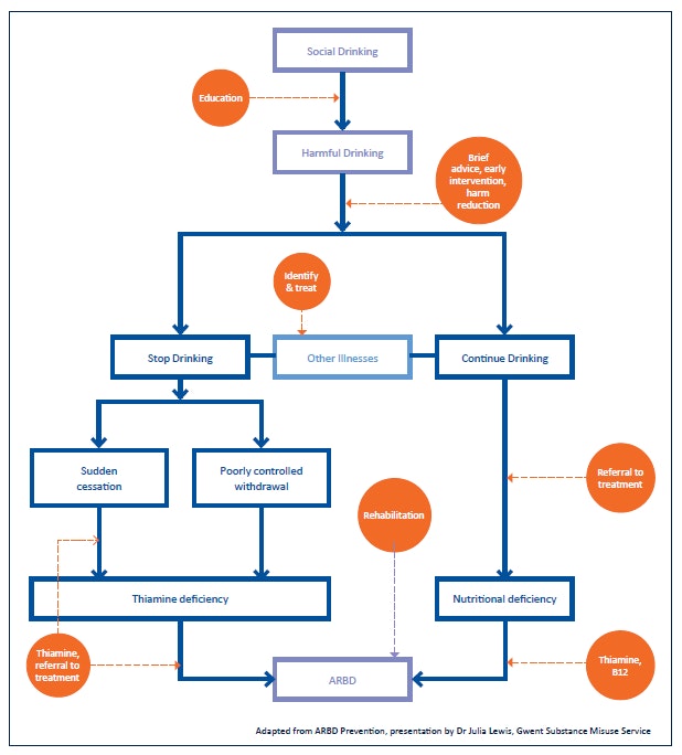
How alcohol-related brain damage is caused

The key characteristics of ARBD are long-term heavy alcohol use and nutritional deficiencies, especially thiamine (vitamin B1). Further conditions are caused by other B vitamin deficiencies including vitamins B6 and B12.

Arbd Chart 2

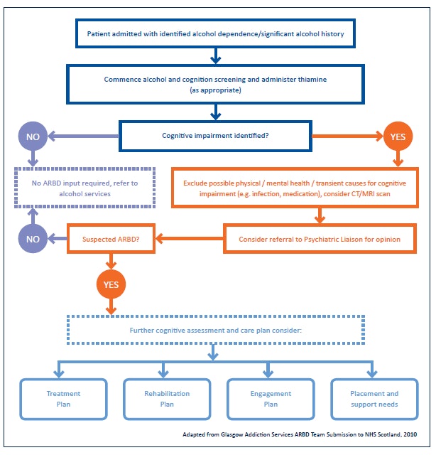
Diagnostic pathway - suspected ARBD

When a patient is admitted to hospital with suspected ARBD, the following pathway toward an accurate diagnosis can be followed.

Arbd 3

Care pathway - suspected ARBD

Arbd Chart 4

Who should be involved in the care of someone with ARBD?

The care of someone with ARBD will require a multi-agency approach. As the patient may have needs in different spheres of care – for example physical health, mental health, housing, living skills – it is important that agencies work together to provide a holistic package tailored to the patient.

Arbd Chart 5

Opportunities for prevention and treatment of ARBD

Arbd Chart 6

Rehabilitation

There are currently very few specialist rehabilitation units for patients with ARBD. However, as the research base into what works expands, we are learning more about what techniques may help. As ARBD is a complex set of conditions, it’s likely that different things will work for different people and an element of trial and error may be necessary.

The table below outlines some of the techniques that are currently considered the most effective in helping people with ARBD to improve their cognitive functions, and the aspects of cognition/behaviour for which they are useful.

Arbd Chart 7

Resources

Helping you to assess cognition: A practical toolkit for clinicians

Published by the Alzheimer’s Society. A guide to the most commonly used cognitive tests and the settings in which they are used.

The Brain Injury Workbook

Author: Trevor Powell, published by Headway A set of practical resources and exercises that can be photocopied for working with people with a brain injury. Many are also useful for people with ARBD. The workbook can be purchased from Headway’s online shop or from other booksellers.

Alcohol and brain damage in adults; with reference to high-risk groups

Royal College of Physicians and Royal College of Psychiatrists Presents recommendations for diagnosis and treatment, based on clinical knowledge around the conditions that comprise ARBD, and includes Oslin’s diagnostic criteria referred to on page 5.

Activities of Daily Living (ADL) Assessment

This will be different in each area, but is usually carried out by Occupational Therapists and other healthcare professionals. ADL are simply everyday functions that most people perform e.g. washing, dressing, preparing food. The extent to which someone is able to do these and the help they need with each activity is determined on a case-by-case basis – so, there’s no standard checklist or response.

Glasgow Modified Alcohol Withdrawal Scale (GMAWS)

A tool for determining extent of alcohol withdrawal in acute hospital settings.

Hospital Anxiety and Depression Scale (HADS)

Tool used by doctors to determine extent of feelings of anxiety and depression in patients.

Cambridge Cognition Tests (CANTAB)

A series of touch screen cognition tests including tests for different aspects of memory, executive functions, attention, decision-making and social cognition.

Manual for the Adult Carer Quality of Life Questionnaire (AC-QoL)

A guide to the use of a questionnaire to determine the quality of life for carers. Can be used for carers of people with ARBD.

Alcohol Change UK

See our website for more information on ARBD. Alcohol Change UK delivers training to professionals working with dependent drinkers, including people with ARBD. Contact us to find out more.

This fact sheet was written by our predecessor organisation Alcohol Concern with the support of Garfield Weston Foundation.

Other fact sheets in this series:

You may also be interested in: